
“阳康”后多久能恢复运动?该如何循序渐进地锻炼?运动锻炼对身体康复有何帮助?日前,广东省体育局二沙体育训练中心为解答大众关心的问题,发布《新型冠状病毒感染转阴后重返运动指南》(仅适用于无症状或轻症感染者)长沙股票配资平台,对上述问题进行详细解答,并针对适用人群,开出三个阶段的“运动处方”。
▎锻炼对恢复有积极作用
国内外众多研究表明,大多数患者在新型冠状病毒感染转阴后,会遗留下一些健康问题,其中以疲劳、呼吸困难的症状最为常见,有一些患者甚至出现肌肉无力、心脏损伤、运动耐受性下降、持续性多器官功能障碍等问题。
广东省体育医院院长方健辉表示,无论是在新型冠状病毒感染过程中还是感染后,进行正确且适度的体育活动,对于患者恢复健康存在非常积极的意义。“运动是良医”的理念,主要是提倡通过体育锻炼来预防、治疗以及促进病后康复。体育锻炼对于加快康复一些急慢性疾病造成的身体负面影响有着非常积极、不可替代的作用。
▎重返运动前先进行状态评估
专家特别提醒,使用以下三个阶段的运动指南之前,首先要了解适用人群,并通过体力活动准备问卷、主观疲劳感知评估来确定自己是否可以参加。
指南适用人群:
适用于无症状或轻症新型冠状病毒感染进入恢复期的人群(满足以下任意一条且其他症状明显好转):
1.连续两次核酸检测阴性,Ct值均≥35;
2.连续三天开展抗原检测结果均为阴性;
3.居家隔离满7天时,未使用退烧药情况下,发热症状消退超过24小时。
体力活动准备问卷(PAR-Q问卷)

6分钟步行试验Borg主观疲劳感知评估
采取6分钟步行试验,记录走的距离、自我感觉及心率。

6分钟步行距离(6 minute walking distance,6MWD)试验,即在6分钟内步行尽量远的距离,速度由受试者自己控制,中途可以放慢速度或停下休息。
绝对禁忌症:
最近数月不稳定型心绞痛或急性心肌梗死。
相对禁忌症:
静息心率大于(220-年龄)乘以40%(次/分);收缩压大于180mmHg,舒张压大于100mmHg;未吸氧状态下,静息SpO2小于88%;疲劳或运动后呼吸困难意外的因素造成的活动受限如关节炎等;精神、神经疾病患者;恶性心律失常者。
评判标准:
1.正常人6分钟步行距离大于450米(450—700米),Borg评分一般在11以下,心率110次/分,可以按照“阳康”运动指南开始恢复运动。
2.如果6分钟步行距离小于450米,提示运动耐受力下降,请咨询临床医生,需要进一步检查心肺功能状况,再确定合适的运动方案。
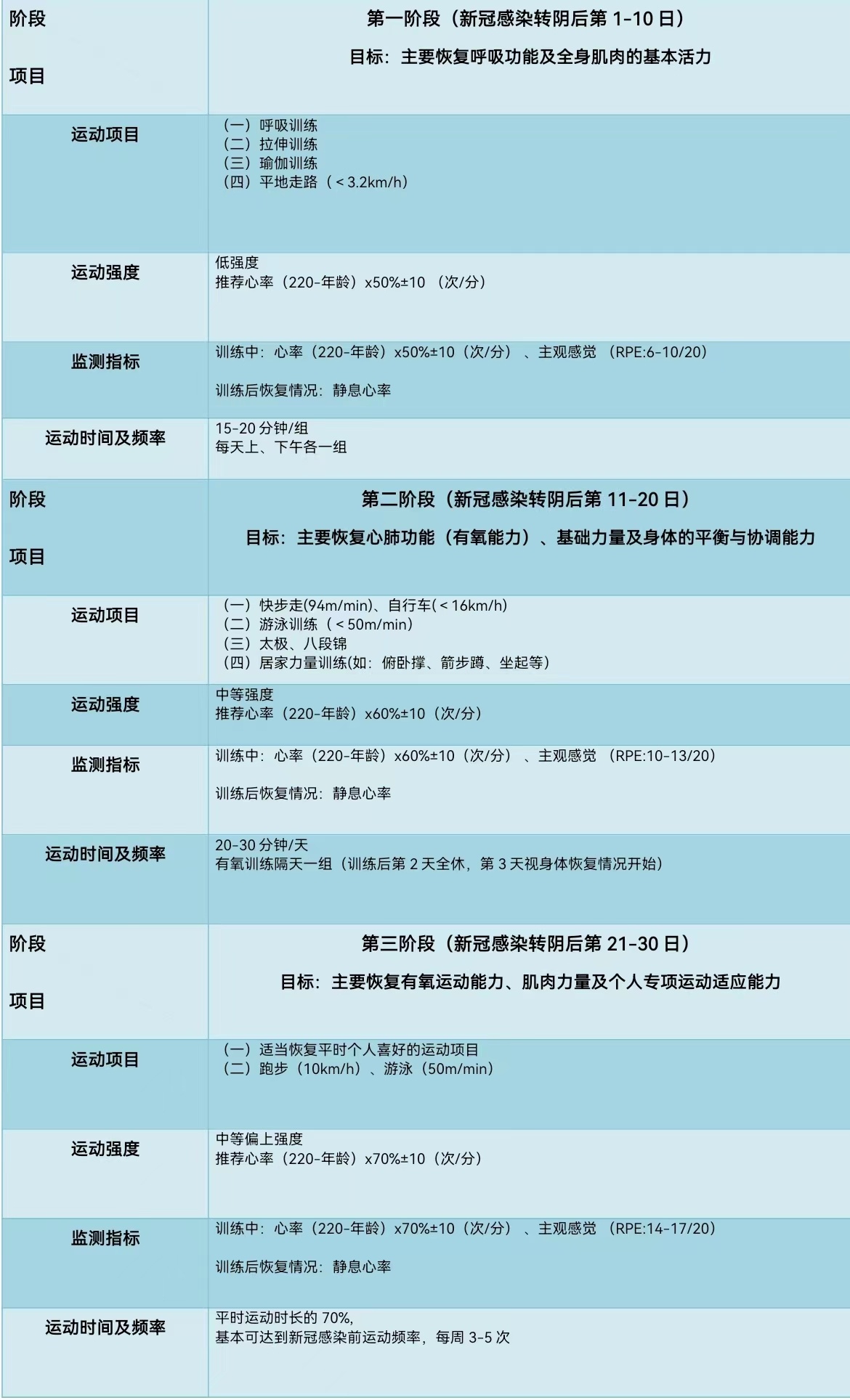
▎“阳康”人员重返运动指南
“阳康”人员重返运动,须遵循“全面发展,个体差异,循序渐进”的基本原则,按照三阶段划分,从低强度开始,逐渐进阶。
每个人可根据个人的运动习惯与喜好选择合适的运动项目,注重运动过程中的心率监测及主观疲劳感受,运动时间与运动频率可根据个人运动后的恢复情况来进行加减。

注意:
分阶段恢复体力活动,以上每阶段至少保持10天,每阶段末需要做测试评估,只有达到条件才能进入下一阶段。

▎“阳康”重返运动注意事项
1.所有的运动锻炼应该遵循渐进、个性化的原则,恢复体育活动的过程中负荷量和负荷强度逐渐增加。
2.在进行体育活动过程中,及时监测心率变化及主观感觉,复发或出现新的症状(包括咳嗽、异常呼吸困难、胸闷、心悸、发热等)时需要立即停止恢复活动的进程,必要时寻求医疗帮助,并在无症状后进行身体评估再重新恢复体育活动。
3.一般来说,新型冠状病毒感染者需要三倍于新型冠状病毒感染天数才能恢复到原来的运动状态(如:感染新冠病毒10天转阴,则你需要30天才能恢复到原来的运动状态)。
4.需要特别注意的是有长期健身习惯者,普遍认为自身体质好、运动能力强、免疫力好,在身体未完全康复的情况下进行较高强度的运动,从而造成病情反复。因此,在“阳康”的恢复时期切忌盲目自信,过度运动。
【记者】彭博
【图片】广东省体育局长沙股票配资平台
金港赢配资提示:文章来自网络,不代表本站观点。